【指南与共识】念珠菌病全球诊断与管理指南:ECMM、ISHAM与ASM联合倡议(第二期)
发布时间2025-03-18 丨 来源:丹娜生物 丨 浏览量 1008
2025年2月13日,《柳叶刀-感染病学》(The Lancet Infectious Diseases)在线发布了由欧洲医学真菌学联盟(ECMM)牵头,联合国际人类与动物真菌学会(ISHAM)及美国微生物学会(ASM)共同制定的《念珠菌病全球诊断与管理指南》。该指南汇聚了全球60余个国家的200余名真菌学、感染病学及临床微生物学专家,旨在应对日益严峻的念珠菌感染挑战,包括耐药菌株(如耳念珠菌Candida auris、耐氟康唑近平滑念珠菌C. parapsilosis)的流行、分类学修订带来的临床实践困惑,以及现有指南覆盖不足等问题。
诊断
5、直接显微镜检查和组织病理学
为了区分皮肤和黏膜的定植与组织入侵,需根据宿主的免疫状态和假菌丝或菌丝的存在情况,以及典型的炎症反应和酵母细胞来判断。组织病理学无法进行菌种鉴定,且其他菌种(如光滑念珠菌)不产生菌丝。
·强烈推荐组织病理学中使用光学增白剂直接镜检及GMS/PAS染色。
·在许多情况下,依据念珠菌的形态结构(即孢子、假菌丝和菌丝)可能无法准确地区分于其他几种含有类似结构的真菌。因此,强烈推荐通过培养或使用原位鉴定技术或泛真菌PCR后进行测序来确认组织中的念珠菌病诊断。有关支持证据,请参见附录(第49-52页)。


6、生物标志物和血清学检测
·中等强度推荐血清β-D-葡聚糖(BDG)检测进行侵袭性念珠菌病和念珠菌血症的假定诊断。然而,侵袭性念珠菌病或念珠菌血症的诊断不应仅基于BDG检测,并且在大多数人群中,不建议仅通过血清BDG阳性开始抗真菌治疗。连续血清BDG检测结果可用作分级治疗的工具。需要考虑由于非真菌感染因素导致的BDG检测假阳性结果,或由于非念珠菌真菌感染导致的阳性结果。此外,尽管BDG检测的敏感性在研究中差异很大,但一些研究表明存在相当比例的假阴性结果。如果BDG检测用作停止抗真菌治疗的工具,应考虑这种潜在错误(附录第92-93页)。
·中等强度推荐血清甘露聚糖抗原和抗体联合检测作为念珠菌血症和侵袭性念珠菌病诊断的附加工具。
·低等强度推荐白念珠菌芽管抗体用于诊断由白念珠菌引起的侵袭性念珠菌病。
·在疑似中枢神经系统念珠菌感染中,中等强度推荐脑脊液样本BDG检测。低等强度推荐脑脊液甘露聚糖抗原检测。
·强烈推荐将念珠菌血症或侵袭性念珠菌病的生物标志物与临床体征、其他生物标志物或其他诊断工具结合使用。有关现有证据的详细信息,请参阅附录(第 53-57 页)。



7、药敏试验
·强烈推荐对所有侵袭性感染以及对治疗无反应的皮肤黏膜感染,使用欧洲药敏试验委员会(EUCAST)或美国临床和实验室标准协会(CLSI)的抗真菌药物敏感性检测指导念珠菌病的治疗。已经开发了具有相关流行病学临界值的参考方法,区分野生型与非野生型的相关流行病学临界值和敏感性分类的临床折点;数据表明,最小抑制浓度与临床结果之间存在相关性,及最小抑制浓度与临床失败相关的靶基因中存在耐药突变之间的相关性。使用商品化试剂盒是一种有效的替代方案,前提是已进行内部验证并支持与采用临床折点的参考方法基本一致。
·对于耳念珠菌,美国疾病控制与预防中心(CDC)定义了暂定折点,以指导 CLSI 微量肉汤稀释法结果的解释。还强烈建议进行药敏试验以获得流行病学数据。请参阅附录(第 57-62 页)提供了全球指南建议所依据的证据以及 EUCAST、CLSI 和 CDC 参考文献。



8、进一步诊断评估
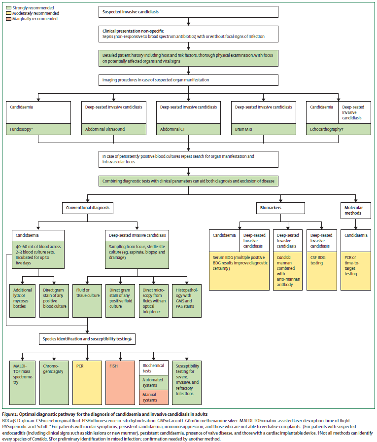
· 有关心内膜炎(附录第37-41页)、中枢神经系统念珠菌感染(附录第62-65页)、眼部念珠菌病(附录第65-68页)和慢性播散性念珠菌病(附录第68-69页)的证据摘要和诊断建议见附录。诊断方法的图示见下图1。
