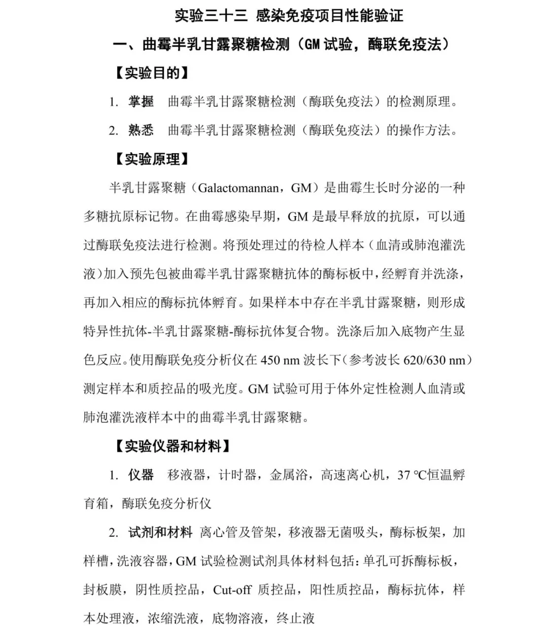
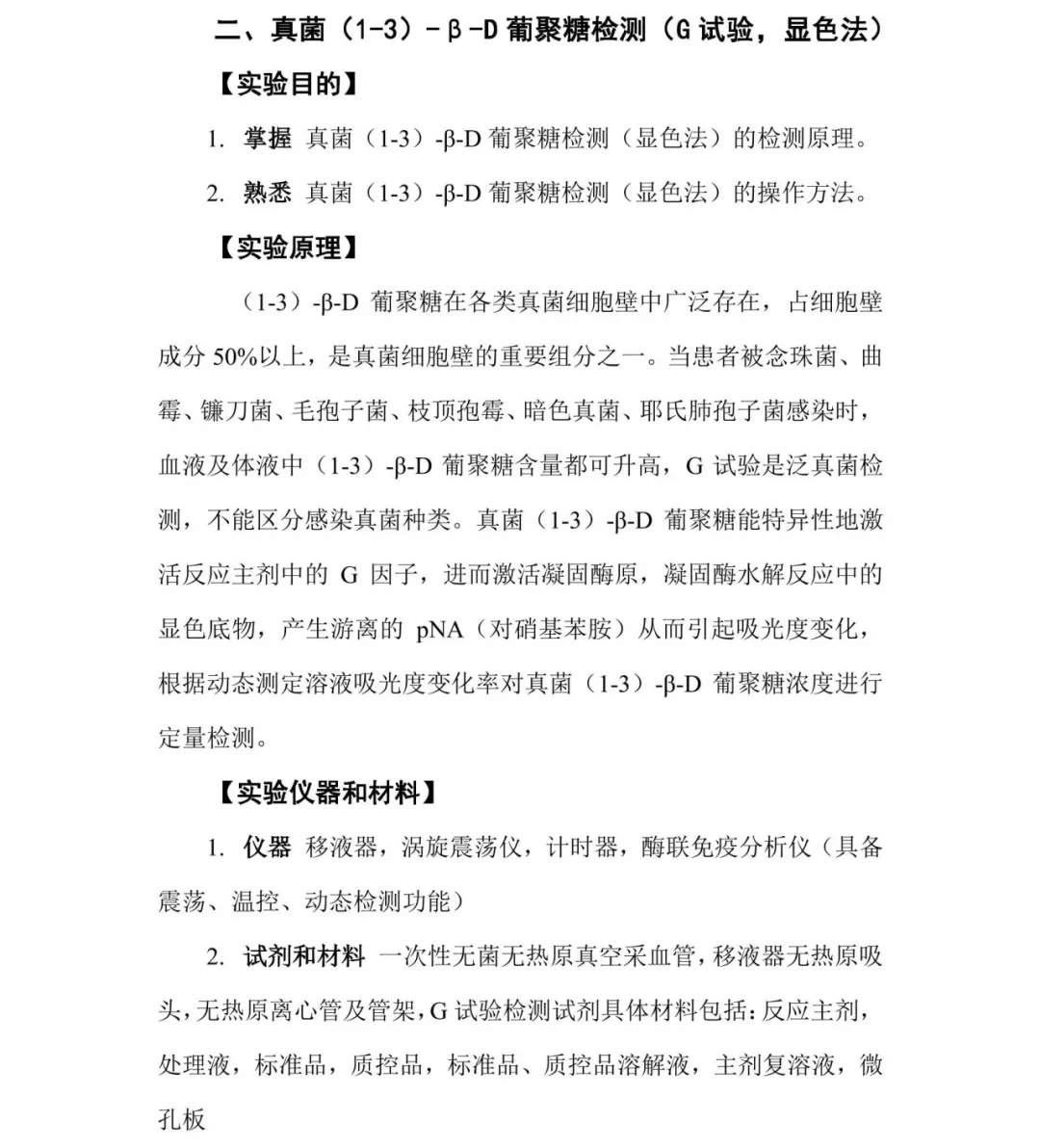
丹娜生物参与全国高等医药院校医学检验技术专业第五轮规划教材编写
发布时间2025-06-18 丨 来源:丹娜生物 丨 浏览量 1326

图书简介
全国高等医药院校医学检验技术专业本科规划教材自2004年出版至今已有20多年的历史。中国医药科技出版社组织全国20多所高等医药院校及部分医疗单位领导和专家成立全国高等医药院校医学检验技术专业第五轮规划教材编审委员会,共同规划,对第五轮教材进行了修订。
第五轮教材共18个品种,主要供全国高等医药院校医学检验技术专业用。该教材课程门类齐全,学科系统优化,内容衔接合理,结构体系科学;课程引领性强,教学适用性好,应用范围广泛,读者认可度高。

丹娜生物参编重要教材
全国高等医药院校医学检验技术专业第五轮规划教材于2025年1月全部出版,丹娜(天津)生物科技股份有限公司副总经理、北京协和医院“侵袭性真菌病机制研究与精准诊断”北京市重点实验室丹娜生物分中心主任王贺教授分别作为《临床微生物学检验(第5版)》、《临床微生物学检验实验指导(第4版)》教材的编委参加了此次教材的编写。
自2014年创立以来,丹娜生物始终秉承“技术即生命、质量即生命”的宗旨,不断探索真菌感染的多种临床应用,强化自身在行业内的核心竞争力,深耕侵袭性真菌病诊断领域,通过自主研发,推出了一系列具有国际先进水平的诊断产品,填补了国内多项技术空白。
此次教材中重点对血清学检测如真菌1, 3‑β‑D葡聚糖试验(G试验)、半乳甘露聚糖(GM)试验的临床价值和具体操作进行了介绍,是对公司产品专业性的高度认可。


